食物慢敏/食物不耐受检测(IgG抗体)
-
不查不知道,你可能每天都在吃慢性“毒药”...
当出现疲倦、乏力、头痛等症状,你想到的是太累,没休息好;当出现胀气、拉肚子、肚子疼等症状,你想到是胃肠炎;当出现口臭、口腔溃疡等症状,你想到的是又上火了......
你可能没有想到,或许是肠道对食物不耐受造成的,也就是所说的慢性食物过敏。
视频时长约3分钟
(资料:食验家 )
身体能“适应”短期非常规饮食,但“适应”≠“健康”。代谢弹性因人而异,且存在隐性代价。即使发现某人对某饮食"耐受",也无法证明其血管内皮功能、氧化应激水平未受影响。健康需多维评估(影像学、功能学、分子标志物),单一指标优化可能陷入"替代终点谬误"。观念需要超前:建议有条件的每个人都应该做一次"过敏原检测“及“食物不耐受检测”,因为对于每个个体而言,哪些食物能吃,哪些食物不能吃,知道这一点非常重要!!!
例如:
常规观念:牛奶、鸡蛋是我们认为的比较容易获得的营养食品,但是如果食用者自身有中高度的牛奶、鸡蛋不耐受时,可能隐形的危害也不小的。(而牛奶、鸡蛋属于容易产生过敏或食物不耐受的品种,有很多人每天都是要食用的,却不知道自己对它们有不耐受现象!)
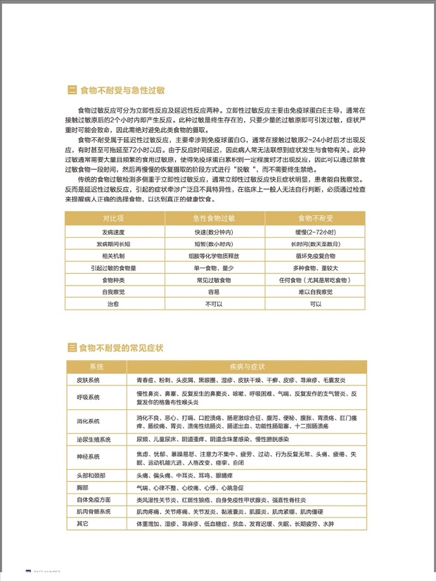
食物不耐受指的是一种复杂的变态反应性疾病,人的免疫系统把进入人体内的某种或多种食物当成有害物质,从而针对这些物质产生过度的保护性免疫反应,产生食物特异性IgG抗体,IgG抗体与食物颗粒形成免疫复合物(Ⅲ型变态反应),可引起所有组织(包括血管)发生炎症反应,并表现为全身各系统的症状与疾病。
IgG是总的IgG,然后IgG里面它还分有IgG1, IgG2, IgG3,IgG4,有的地方只检测IgG4,但常规建议食物慢敏筛查还是建议查总的IgG更能反映全面情况。



食物不耐受分析检测(90项)↓ 专业售后客服支持

食物不耐受分析检测(200项)↓专业售后客服支持

(识别进入,了解预约更多其他功能医学项目↑)
【购买后,可自行线上预约就近检测点】↑


可能与过敏有关的临床情况举例

预订检测建议:所选检测项目尽量包含自己平时常进食的品种,对于检测出中、重度不耐受的食物,进行调整干预3到6个月后,最好再做一次复查!
☆☆☆☆☆ 开展多年,放心预订☆☆☆☆☆
点击下图填写资料:
(注意:提前两天以上预定,费用是检测当天现场支付)
(介意的勿加)↓↓↓
=================================================================


3.食物不耐受分析检测(101项)
采样方式:现场抽血(杭州市区,专业体检中心)
预定检测联系微信:hzLjLyy
预定需要提供:名字,联系电话(费用先付,微信/支付宝或对公转账:本网主体公司)

【食物不耐受高发症状】
如有长期、反复、莫名、不康愈的症状或疾病需要特备注意
儿童:鼻窦炎、喉咙痛、易感冒、黑眼圈、头痛、皮疹、便秘、腹泻、疲倦、异位性皮炎、流泪、学习不专心。
成人:疲倦、便秘、腹泻、腹痛、头痛、偏头痛、眼睛痒、流泪、喉咙痛、易感冒、失眠、皮疹、肌肉酸痛、焦虑、抑郁、鼻窦炎。
一般在传统西医医疗、中医调理也没有办法根除,反复发作的情况下,就非常可能是由于食物导致的。


食物敏感源分析
全世界有超过千万的人口受过敏的影响,从春天的花、朋友的猫狗到灰尘都可能使人们起疹子,打喷嚏,甚至无 法控制的搔痒。一些看似无辜的食物,如牛奶、麦麸、玉米等,其实也可能引起人类的过敏反应甚至危害生命。 所以了解食物过敏不但可以改善许多人的健康状态,更可以有助于挽救生命。
食物过敏是身体的免疫系统对于食物的成份或原料产生过度的反应,通常是由蛋白质引起。最常见的食物过敏原 有以下八大类:牛奶、蛋、花生、大豆、坚果类、小麦、鱼及甲壳类海产品,当然还有许多其他种类的食物也会 引起一些人的过敏反应,但以上八大类食物可含括约90%的案例。
不同人过敏的症状可以有极大的差异,即使同一个人对不同的食物也可能出现不同的过敏症状。食物的过敏反应 在严重程度及发生的快慢上会有所不同,甚至不同时间吃都可能有不同反应。一般常见的急性症状包含皮肤不 适,如荨麻疹、湿疹;肠胃症状如,恶心、呕吐、腹泻;呼吸道症状,如流鼻水、打喷嚏、呼吸短促等。
严重的过敏反应虽不常见但却可能致死,身体数个不同的系统可能同时受到影响而出现荨麻疹、喉头肿胀、呼吸 困难、低血压及昏迷等症状。但也可能是延迟性的反应,产生关节痛、行为异常、 头痛、肌肉疼痛、沮丧失眠 等症状。
食物过敏可分为立即性反应及延迟性反应两种:
立即性过敏反应 主要由免疫球蛋白E主导,通常在接触过敏原后的2个钟头内即产生反应。此种过敏是终生存在 的, 只要少量的过敏原即可引发过敏,症状严重时可能会致命,因此需绝对避免此类食物的摄取。
延迟性过敏反应 主要牵涉到免疫球蛋白G,通常在接触过敏原2-24小时后才出现反应,有时甚至可拖延至72小 时以后。由于反应时间较久,因此临床上病人常无法联想到症状之发生与食物有关。此种过敏通常需要大量且密 集的食用过敏原,使得免疫球蛋白达到一定程度时才引起反应,因此可以在禁食一段时间后再慢慢少量的恢复摄 取,而不需要终生禁绝。
传统的食物过敏检测多侧重于立即性过敏反应,但是一般人因立即性过敏反应快且症状明显,多已懂得自行趋吉 避凶。反而是延迟性过敏反应引起的症状牵涉广泛且不具特异性,在临床上一般人无法自行判断,必须藉由检查 来提醒病人正确的选择食物,以达到真正的健康饮食。因此希望透过血液的分析,让医师能够提供个人化量身订 做的饮食咨询,让我们不但能吃的好更能吃得健康有效。
治疗建议
A.饮食均衡,尽量包含各种新鲜食物(越少人工处理越好),饮食需包括绿色蔬菜、黄红色蔬菜、淀粉类蔬菜、水 果、蛋白质、谷类及豆类
B.如果您仅对少数1-2种食物过敏,则最好的治疗方式就是避免摄取过敏性食物。
C.如果您对许多种的食物过敏,则建议您采取「轮替多样性」的膳食治疗计划,其基本原则如下:1.以至少4天为一个周期来安排饮食计划。
2.在一个周期(4-5 天之内)中尽量一种食物只吃一次,而且同一种食物的量不可超过该餐总量的一半。
3.尽量多发掘一些新的种类的食物(以前较少接触的),以增加食物种类的多样性。
4.在生物分类上同一个家族的食物因为含有相似的抗原,尽量在同一天食用,例如谷类家族有大麦、燕麦、小 麦、裸麦等。
5.记录下你所摄取的食物种类以避免在周期内重复食用。
6.一般若为急性过敏的食物最好尽量避免食用。
7.若为延迟性过敏反应的食物,轻度的可以采轮替方式少量摄取;中度的可先停止摄取三个月,然后再采轮替方 式少量摄取;重度的可先停止摄取六个月,然后再采轮替方式少量摄取。
8.若在期间内有不适症状出现将之记录下来,如果相同症状重复出现则表示食物引起问题,需尽量避免该家族食 物之摄取。
9.持续禁绝及食物轮替3个月或至症状改善为止,然后再接受检验以监测进步的情况。
D.水果最好单独当一餐或在两餐间食用,避免与肉类、家禽类及鱼类一起食用。因为水果及其他单纯碳水化合 物影响蛋白质的消化,所以水果最好在饭前半小时或餐后2小时食用。
E.食物中不要添加额外的脂肪,特别是饱和脂肪,而坚果及种子类食物亦富含脂肪,摄取需适中。
F.必要时可能需要补充适当的消化酵素,以帮助将食物分解成较不易过敏之小分子。
G.维生素C是一个一般性抗过敏的补充品,可以帮助稳定肥大细胞,以减少其释出引起过敏反应的物质。
H.在摄食任何食物前需详细阅读食物成分表,以避免一些潜藏性的过敏物质的摄入。
I.在治疗期过后,你可以将一些食物重新试吃以确定其影响。但每一星期试吃一种,并记录吃的时间及是否有发 生异常现象。如果有反应则继续避免该食物;如果一切正常,则将之加入食谱中,但仍需谨记不要太频繁摄 取。每个星期可陆续测试一种食物,直到清单上所有的过敏性食物试完为止。

食物不耐受也用于“基层常见病疾病诊疗指南”中


(部分内容)
-
